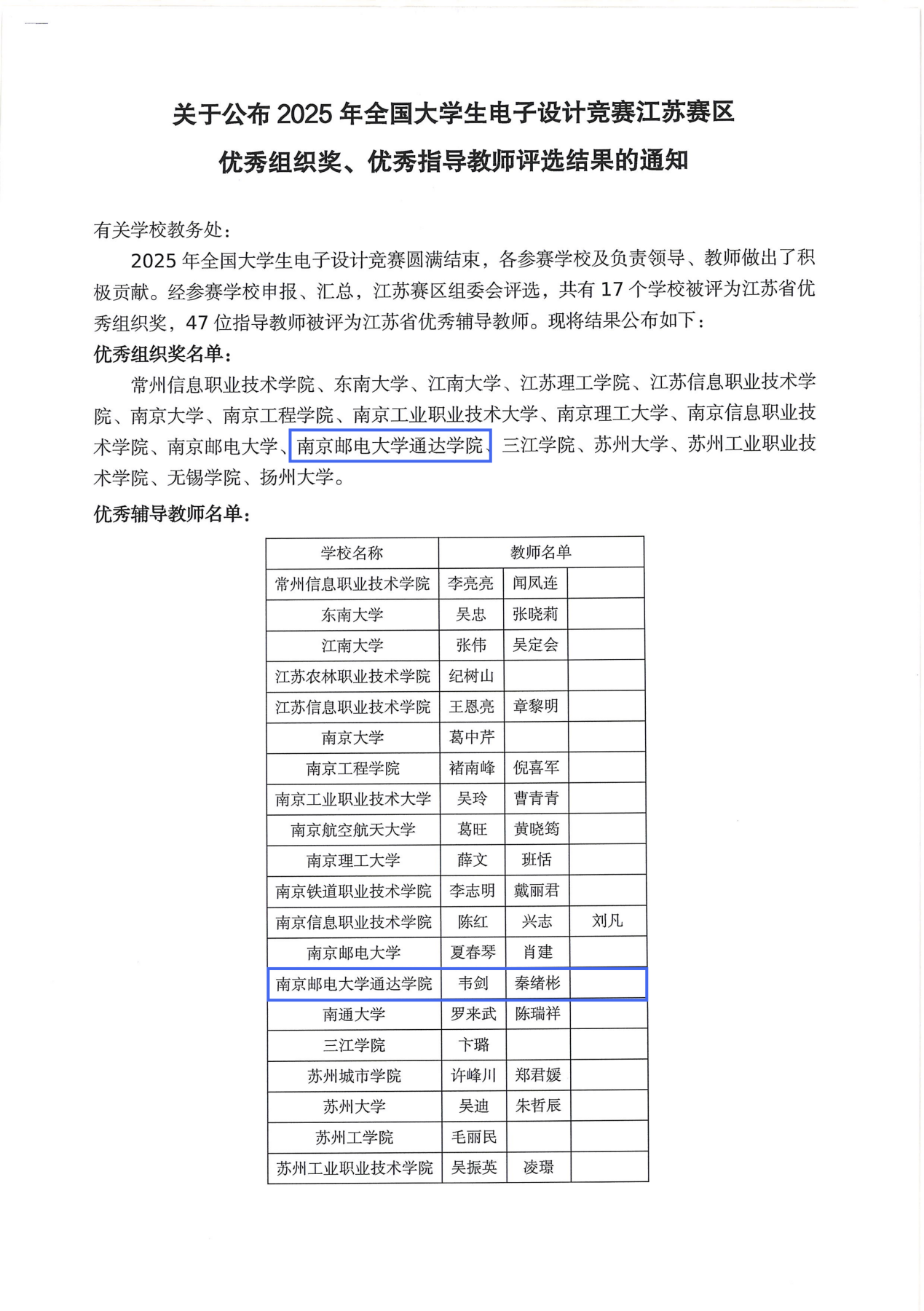
近日,2025年全国大学生电子设计竞赛江苏赛区优秀组织奖、优秀指导教师评选结果正式公布,学院凭借完善的赛事组织体系与突出的育人成效,成功获评全国大学生电子设计竞赛江苏赛区优秀组织奖,成为本次评选中全省唯一获此殊荣的独立学院。
全国大学生电子设计竞赛由教育部与工业和信息化部联合主办,是国内规模最大、覆盖面最广、影响力最大的电子信息类学科竞赛。本届竞赛吸引全国1161所院校22586支队伍,共计67758名学生报名参赛,参赛规模创下历史新高!学院学子在赛场上脱颖而出,荣获国家级二等奖3项、省级一等奖3项、二等奖6项、三等奖1项的优异成绩!韦剑、秦绪彬两位老师因其专业的指导能力与深厚的育人情怀,荣获大学生电子设计竞赛江苏赛区“优秀指导教师”称号,实现组织与个人奖项的双重突破。
近年来,学院以学科竞赛为抓手,持续深化实践教学改革,培育出了一批兼具创新思维与工程能力的应用型人才。此次获奖既是对过往工作的肯定,更是未来发展的动力。学院将以此为契机,进一步完善竞赛组织机制,加强指导教师队伍建设,推动产学研深度融合,为培养更多适应时代需求的高素质人才贡献力量。

(撰稿:韦剑 编辑:李家艳 初审:李兵 审核:徐文慧)

